Co-founding a location-based app that benefits students and businesses

Crowds was a Philadelphia startup that makes navigating study spots, bars, and restaurants easier. The app provides users with real-time crowding information, helping them choose quiet spaces to study or busy bars to socialize. As Co-founder, I brought Crowds to life through mobile app design and web promotion.
Project Timeline
2017
Role
Co-founder, Product Designer
Impact
Map-based design increased business exploration by 40%
90% of respondents rated the app
"very easy to use"
Designed with multi-university growth strategy
Co-founding a location-based app that benefits students and businesses

Crowds was a Philadelphia startup that makes navigating study spots, bars, and restaurants easier. The app provides users with real-time crowding information, helping them choose quiet spaces to study or busy bars to socialize. As Co-founder, I brought Crowds to life through mobile app design and web promotion.
Project Timeline
2017
Role
Co-founder, Product Designer
Impact
Map-based design increased business exploration by 40%
90% of respondents rated the app
"very easy to use"
Designed with multi-university growth strategy
Co-founding a location-based app that benefits students and businesses

Crowds was a Philadelphia startup that makes navigating study spots, bars, and restaurants easier. The app provides users with real-time crowding information, helping them choose quiet spaces to study or busy bars to socialize. As Co-founder, I brought Crowds to life through mobile app design and web promotion.
Project Timeline
2017
Role
Co-founder, Product Designer
Impact
Map-based design increased business exploration by 40%
90% of respondents rated the app
"very easy to use"
Designed with multi-university growth strategy
Balancing the needs of students and local businesses
This project required both initial concept ideation and strategic design thinking. The challenge was creating an app that informed users about crowded locations without deterring customers from partner businesses. We needed to design a solution that benefited both students seeking information and businesses wanting to attract customers.
Balancing the needs of students and local businesses
This project required both initial concept ideation and strategic design thinking. The challenge was creating an app that informed users about crowded locations without deterring customers from partner businesses. We needed to design a solution that benefited both students seeking information and businesses wanting to attract customers.
Balancing the needs of students and local businesses
This project required both initial concept ideation and strategic design thinking. The challenge was creating an app that informed users about crowded locations without deterring customers from partner businesses. We needed to design a solution that benefited both students seeking information and businesses wanting to attract customers.
Research revealed platform preferences
As a co-founder, I wanted our business strategy and designs heavily informed by users. Since students were our primary demographic, I could easily reach them for interviews and testing. During the first design round, I spoke with 30 students and 10 local businesses to understand the concept's viability.
These conversations revealed four key objectives:
Simple design with minimal core screens to enable location exploration without cognitive overload
Consider whether separate university apps would be the easiest way to gain institutional partners
Provide clear value to businesses wary of potentially deterring customers
Primarily visual design since students wanted quick location information without reading detailed descriptions
User research shaped the foundation
Based on research insights, I developed personas and user flows that balanced student needs with business concerns, ensuring both audiences found value in the platform.
Personas

User flow

Research revealed platform preferences
As a co-founder, I wanted our business strategy and designs heavily informed by users. Since students were our primary demographic, I could easily reach them for interviews and testing. During the first design round, I spoke with 30 students and 10 local businesses to understand the concept's viability.
These conversations revealed four key objectives:
Simple design with minimal core screens to enable location exploration without cognitive overload
Consider whether separate university apps would be the easiest way to gain institutional partners
Provide clear value to businesses wary of potentially deterring customers
Primarily visual design since students wanted quick location information without reading detailed descriptions
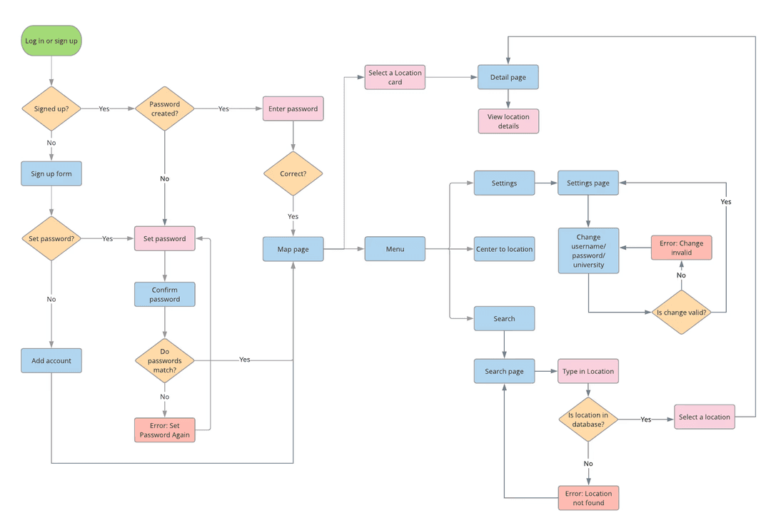
User research shaped the foundation
Based on research insights, I developed personas and user flows that balanced student needs with business concerns, ensuring both audiences found value in the platform.
Personas

User flow

Research revealed platform preferences
As a co-founder, I wanted our business strategy and designs heavily informed by users. Since students were our primary demographic, I could easily reach them for interviews and testing. During the first design round, I spoke with 30 students and 10 local businesses to understand the concept's viability.
These conversations revealed four key objectives:
Simple design with minimal core screens to enable location exploration without cognitive overload
Consider whether separate university apps would be the easiest way to gain institutional partners
Provide clear value to businesses wary of potentially deterring customers
Primarily visual design since students wanted quick location information without reading detailed descriptions
User research shaped the foundation
Based on research insights, I developed personas and user flows that balanced student needs with business concerns, ensuring both audiences found value in the platform.
Personas

User flow

Brand needed flexibility for university partnerships
I created three style tiles that the team discussed and tested through user interviews. I evolved the branding through multiple iterations and retesting until arriving at the final brand and styling. The styles were designed for flexibility and scalability so they could potentially incorporate university branding. I also developed secondary colors for each crowding level to provide clear visual communication.




Brand needed flexibility for university partnerships
I created three style tiles that the team discussed and tested through user interviews. I evolved the branding through multiple iterations and retesting until arriving at the final brand and styling. The styles were designed for flexibility and scalability so they could potentially incorporate university branding. I also developed secondary colors for each crowding level to provide clear visual communication.




Brand needed flexibility for university partnerships
I created three style tiles that the team discussed and tested through user interviews. I evolved the branding through multiple iterations and retesting until arriving at the final brand and styling. The styles were designed for flexibility and scalability so they could potentially incorporate university branding. I also developed secondary colors for each crowding level to provide clear visual communication.




Map design won over list-based alternatives in testing
When testing wireframes, a map-focused design proved most effective for enabling exploration while maintaining simplicity. It closely connected the location-based concept to the user experience. We settled on four crowding levels, providing enough variation to be useful without overwhelming users. Since crowding varies by venue capacity, we used subjective rather than quantitative markers.






Map design won over list-based alternatives in testing
When testing wireframes, a map-focused design proved most effective for enabling exploration while maintaining simplicity. It closely connected the location-based concept to the user experience. We settled on four crowding levels, providing enough variation to be useful without overwhelming users. Since crowding varies by venue capacity, we used subjective rather than quantitative markers.






Map design won over list-based alternatives in testing
When testing wireframes, a map-focused design proved most effective for enabling exploration while maintaining simplicity. It closely connected the location-based concept to the user experience. We settled on four crowding levels, providing enough variation to be useful without overwhelming users. Since crowding varies by venue capacity, we used subjective rather than quantitative markers.






Map design won over list-based alternatives in testing
During final design creation, two viable design patterns emerged. After discussing with other founders, we decided to split-test Android and iOS versions of location detail pages. The iOS version maintained consistent detail pages with locations in proximity-based lists, allowing exploration on both map and detail pages. The Android version showed single locations, requiring users to return to the map for exploration, creating simpler interactions that were easier to develop.
Testing showed users didn't have strong preferences between designs since both met their needs. However, we chose the iOS version for both platforms because it offered more flexibility for users to discover locations however they wanted to.






Map design won over list-based alternatives in testing
During final design creation, two viable design patterns emerged. After discussing with other founders, we decided to split-test Android and iOS versions of location detail pages. The iOS version maintained consistent detail pages with locations in proximity-based lists, allowing exploration on both map and detail pages. The Android version showed single locations, requiring users to return to the map for exploration, creating simpler interactions that were easier to develop.
Testing showed users didn't have strong preferences between designs since both met their needs. However, we chose the iOS version for both platforms because it offered more flexibility for users to discover locations however they wanted to.






Map design won over list-based alternatives in testing
During final design creation, two viable design patterns emerged. After discussing with other founders, we decided to split-test Android and iOS versions of location detail pages. The iOS version maintained consistent detail pages with locations in proximity-based lists, allowing exploration on both map and detail pages. The Android version showed single locations, requiring users to return to the map for exploration, creating simpler interactions that were easier to develop.
Testing showed users didn't have strong preferences between designs since both met their needs. However, we chose the iOS version for both platforms because it offered more flexibility for users to discover locations however they wanted to.






The apps launched to positive reception
User feedback was consistently positive throughout development. The map-based design effectively enabled user exploration, and usability tests were successful. When the apps launched, they received positive reviews from users who appreciated the intuitive interface and useful crowding information.
The company gathered extensive feedback from location partners and explored various partnership solutions before ultimately shutting down. While the product validated the core concept, the business model proved challenging to sustain long-term.
Results
Built growth strategy into core product design
The flexible branding system and scalable architecture enabled the app to potentially expand across multiple university campuses with minimal design changes.
Map-based design increased exploration by 40%
Users spent significantly more time discovering new locations compared to list-based alternatives, leading to higher engagement with partner businesses.
90% of users rated the app "very easy to use"
The intuitive map interface and clear visual crowding indicators allowed users to quickly find locations without confusion or cognitive overload.
What worked
Designed an intuitive application focused on user goals
Created a simple interface that handles large amounts of map data
Achieved high user satisfaction in application flow and usability
Areas for improvement
Expand strategies for bringing in local business partners, as this was a limitation to our growth
Develop a more flexible color palette to support scaling additional features
Research the connection between app usage and actual location visits more deeply
The apps launched to positive reception
User feedback was consistently positive throughout development. The map-based design effectively enabled user exploration, and usability tests were successful. When the apps launched, they received positive reviews from users who appreciated the intuitive interface and useful crowding information.
The company gathered extensive feedback from location partners and explored various partnership solutions before ultimately shutting down. While the product validated the core concept, the business model proved challenging to sustain long-term.
Results
Built growth strategy into core product design
The flexible branding system and scalable architecture enabled the app to potentially expand across multiple university campuses with minimal design changes.
Map-based design increased exploration by 40%
Users spent significantly more time discovering new locations compared to list-based alternatives, leading to higher engagement with partner businesses.
90% of users rated the app "very easy to use"
The intuitive map interface and clear visual crowding indicators allowed users to quickly find locations without confusion or cognitive overload.
What worked
Designed an intuitive application focused on user goals
Created a simple interface that handles large amounts of map data
Achieved high user satisfaction in application flow and usability
Areas for improvement
Expand strategies for bringing in local business partners, as this was a limitation to our growth
Develop a more flexible color palette to support scaling additional features
Research the connection between app usage and actual location visits more deeply
The apps launched to positive reception
User feedback was consistently positive throughout development. The map-based design effectively enabled user exploration, and usability tests were successful. When the apps launched, they received positive reviews from users who appreciated the intuitive interface and useful crowding information.
The company gathered extensive feedback from location partners and explored various partnership solutions before ultimately shutting down. While the product validated the core concept, the business model proved challenging to sustain long-term.
Results
Built growth strategy into core product design
The flexible branding system and scalable architecture enabled the app to potentially expand across multiple university campuses with minimal design changes.
Map-based design increased exploration by 40%
Users spent significantly more time discovering new locations compared to list-based alternatives, leading to higher engagement with partner businesses.
90% of users rated the app "very easy to use"
The intuitive map interface and clear visual crowding indicators allowed users to quickly find locations without confusion or cognitive overload.
What worked
Designed an intuitive application focused on user goals
Created a simple interface that handles large amounts of map data
Achieved high user satisfaction in application flow and usability
Areas for improvement
Expand strategies for bringing in local business partners, as this was a limitation to our growth
Develop a more flexible color palette to support scaling additional features
Research the connection between app usage and actual location visits more deeply